1688运营/1688点亮黑标,搜索排名靠前,转化涨 20%+
本文笔者:尤丽芳(25年资深互联网老兵)抖音号:ohkey15857409235 微信号:15857409235
宁波奥凯盛鼎信息科技有限公司创始人,擅长工业品网络营销,聚焦平台:阿里诚信通,抖音短视频等社媒,搜索引擎如百度等AI推广
1688运营/1688点亮黑标,搜索排名靠前,转化涨 20%+
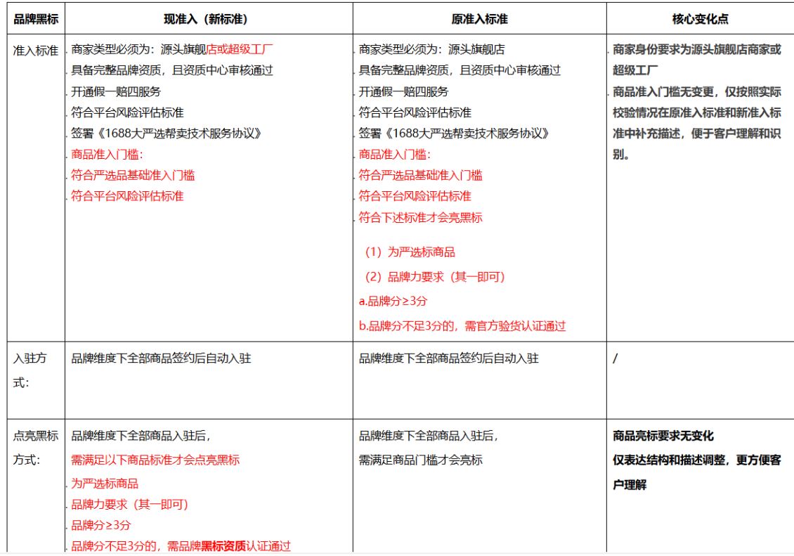
老板们,1688消费品品牌黑标加入标准变了,你们知道吗?今天给大家讲讲这个新规和好处,想要流量加权的老板,别错过了。
首先是品牌黑标的准入规则变了。1是身份放宽了,原先只有源头旗舰商家能加入,现在超级工厂也开放准入。2是支持自动入驻,品牌维度下的全部商品签约后,都会自动入驻,不用再单独申请了。3是点亮黑标,必须是严选商品,并且品牌分≥3分;或者品牌分不足3分但品牌资质认证通过,两者满足其一即可。
加入品牌黑标后,优势好处是非常明显的:

第一,黑标商品在搜索、推荐频道多场景,有流量倾斜加权,排名更靠前。
第二,前端打标+假一赔四的保障,增加信任背书,转化率普遍提升20%+。
第三, 品牌黑标强化了买家对品牌的认知,方便做分销、招代理,形成稳定的客户群,具有长期溢价的好处。
第四, 黑标商家有专属的营销活动、品牌馆入口,活动优先,获客成本更低、效率更高。
第五,黑标商家资质齐全、服务达标,平台更认可,投诉和打假的风险也更低。

对超级工厂来说,这次开放是重大机会。 不用再等旗舰身份,签约即可自动入驻,用黑标放大源头优势,快速起量,你们会加入吗?
我是小峰老师,专注阿里运营13年,解决大家不会做阿里、没时间做阿里的难题。
宁波奥凯网络(www.ohkey.cn)专注工业品网络营销17年,专注:阿里巴巴、社媒营销(短视频+软文)及以百度为首的搜索引擎等。服务模式有2种:代运营和一对一陪跑。服务过上市公司,也服务过个人小工厂。公司价值观:正心正念做人,诚心诚意做事。有问题可咨询:15857409235或加V:aokai6666,昵称:阿里巴巴运营+抖音运营(官微)。
相关标签:1688运营,
相关新闻:
-
2026-05-26
-
2026-05-24
-
2026-05-19
-
2026-05-19
