1688运营培训/1688会员9.5起升级,5大权益大调整!
本文笔者:尤丽芳(25年资深互联网老兵)抖音号:ohkey15857409235 微信号:15857409235
宁波奥凯盛鼎信息科技有限公司创始人,擅长工业品网络营销,聚焦平台:阿里诚信通,抖音短视频等社媒,搜索引擎如百度等AI推广
1688运营培训/1688会员9.5起升级,5大权益大调整!
做1688的老板们注意啦!1688的会员体系马上就要升级了,从9月5日起,原来的L1-L6六个等级,会变成新秀/专业/超级等5个等级。
不仅是等级调整了,这次的会员升级,在权益方面也做了全面优化和整合。包括:先采后付、老客价、售后延长、专属客服、采购车扩容等。具体等级划分规则以及等级有效期计算方式可以看下面这张图。
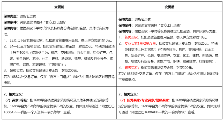
同时,不同等级的买家保障权益,也做了相对应的变化,我也给大家整理出来了,大家可以看这张图。
说白了,这次升级,让诚信通老客户享受了更多的好处,同时买卖双方的绑定也更加紧密,合作更稳了。你觉得此次升级,对你们店铺来说有好处吗?
🌟奥凯专注工业品电商 16 年,主营阿里1688代运营、1688运营培训、抖音代运营、抖音培训陪跑等全网推广和培训陪跑。有工业品网络营销需求,欢迎私信/留言联系我哦💕联系人:尤经理15857409235
相关标签:1688运营培训,
相关新闻:
-
2026-05-07
-
2026-05-05
-
2026-05-02
-
2026-05-01